
What is a User Flowchart?
Using an app to find the information the user may need for whatever reason needs to be easy to find and in the shortest route possible. A user flowchart allows for a visual representation of that process to help make sure the app flows smoothly with every decision and action that is done. In fact, having different ways to get from point A to point B can be very beneficial so that the user does not get annoyed that they cannot do it the way they think is right.
Creating these flowcharts is different for everyone, including the shapes they use to create the flowchart. Normally, the flowchart will include:
- Elongated circles – represents the start and end of the flowchart
- Rectangles – represents the page the user is viewing or actions
- Diamonds – represents the decisions that need to be made
While this is the normal route among many flowcharts, there is also the use of color within each shape to make sure each shape is separate. However, because it is all about communicating the flow of the app to others, the flowchart should not become confusing with a bunch of different shapes and colors. Not only that, but any shapes and colors can be used rather than just pre-picked shapes and colors.
Creating Flowcharts for the App
Starting From the App’s (The Town of Southington) Information Architecture
The previous post discussed my idea on how the app will be organized and what will and would not be included in order to make it easier for everyone to use since people today are constantly on the go. Also, since people are constantly on the go and use their phones for everything and anything, they need to be able to have access to everything from information to forms and permits to fill out and submit all from their phones.

Before creating the flowcharts, I needed to figure out who would use the app and what would be needed. So while the town of Southington is not known as being a tourist town, the residents, businesses, and the government aspects of the town are the more important parts which are what the app focuses more on.
Each person will have a different need for the app, but everyone will be able to access the information they need in the place they would automatically look first, whether they have a family or not, a business owner or part of the government of the town. So for the flowcharts, I decided to focus on the more popular aspects of the app that would be used more: the residents and businesses tabs.
Each user whether they are a resident of Southington, or want more information about the government or businesses in the town they all have a story or a reason to why they are using the app. Below are three different people who have their own reasons for using the app.
User Stories & Scenarios
In order to gain a better insight into the users of the app, user stories and scenarios were created. The user stories give a brief description of the user while saying what their core need for the app is. Then, on the other hand, the user scenarios are more of a long and detailed description of what they use the app or website for and why they do it.
Isabel:
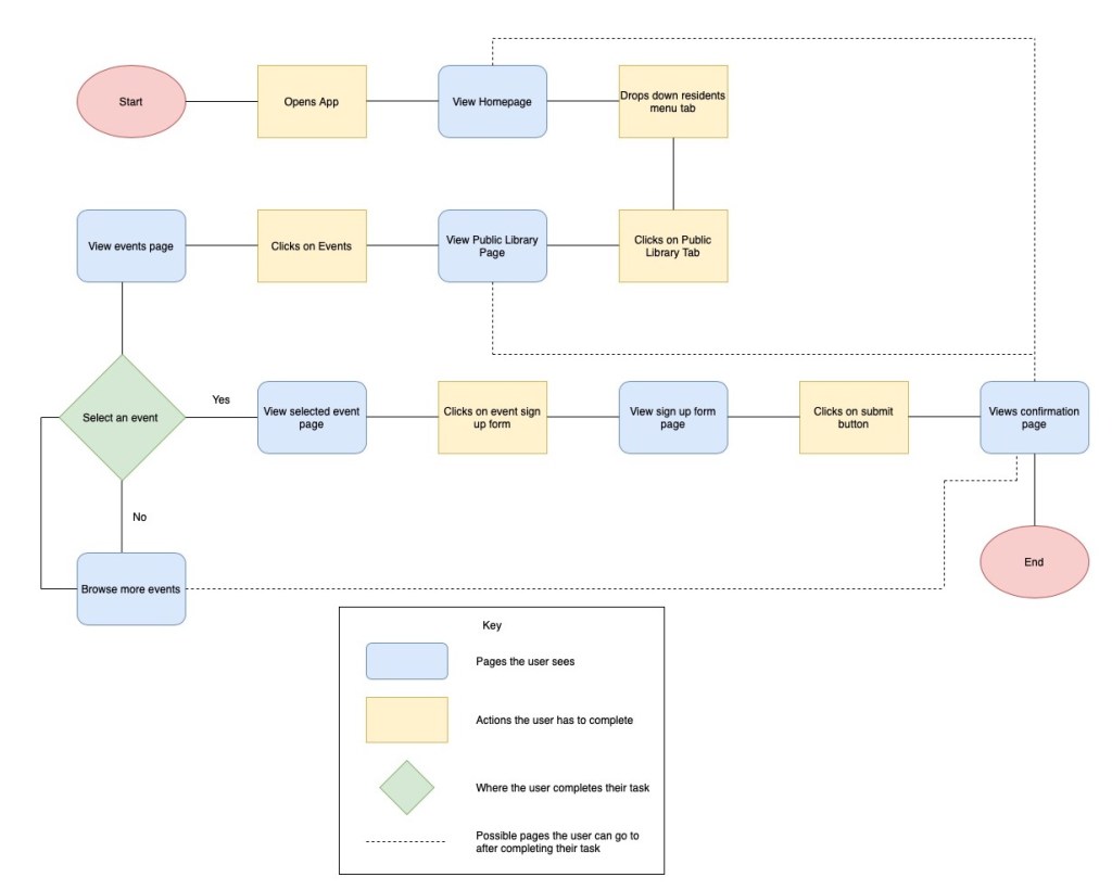
User Story: “As a mom of two young kids, I want them to enjoy reading so I want to know if there are any events at the public library that encourages reading and reserve a spot if I need to, all on my smartphone.”
User Scenario: Isabel is a mom to two young kids who are learning to read. She wants to show them that reading is fun and should continue reading every day. So Isabel needs to find reading programs or events for their ages that they will like while seeing what the library has to offer.
Jack:
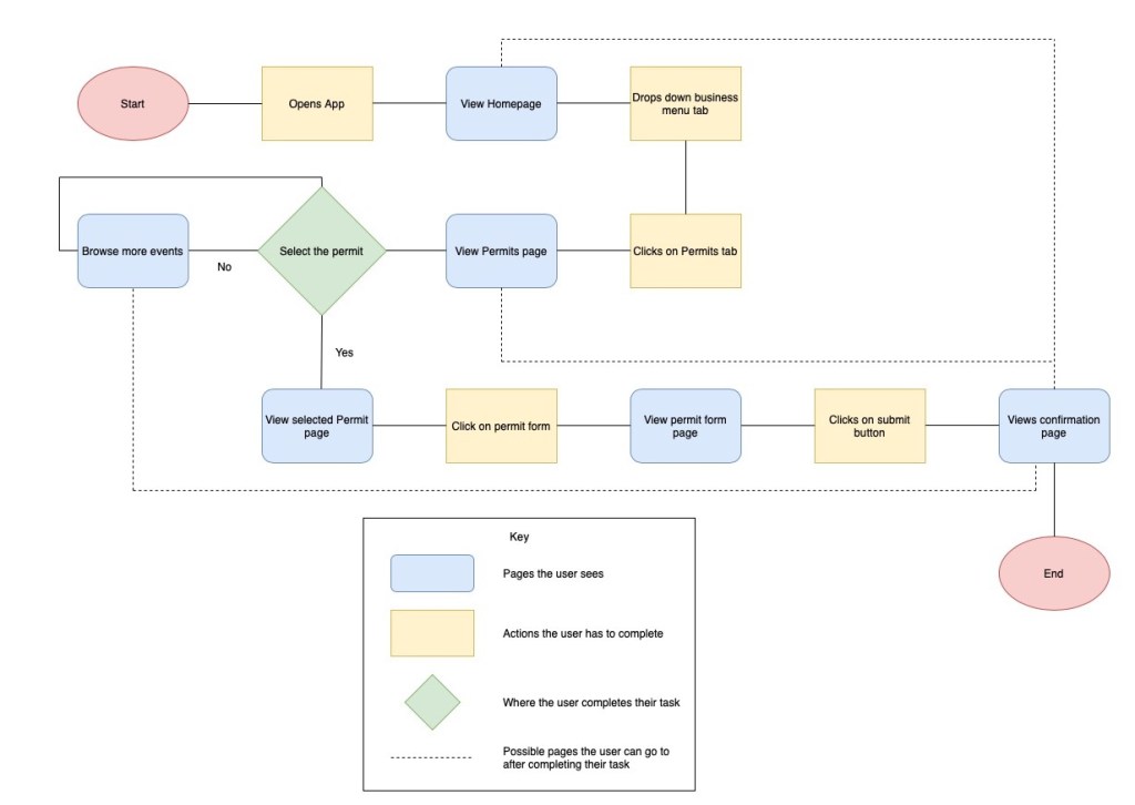
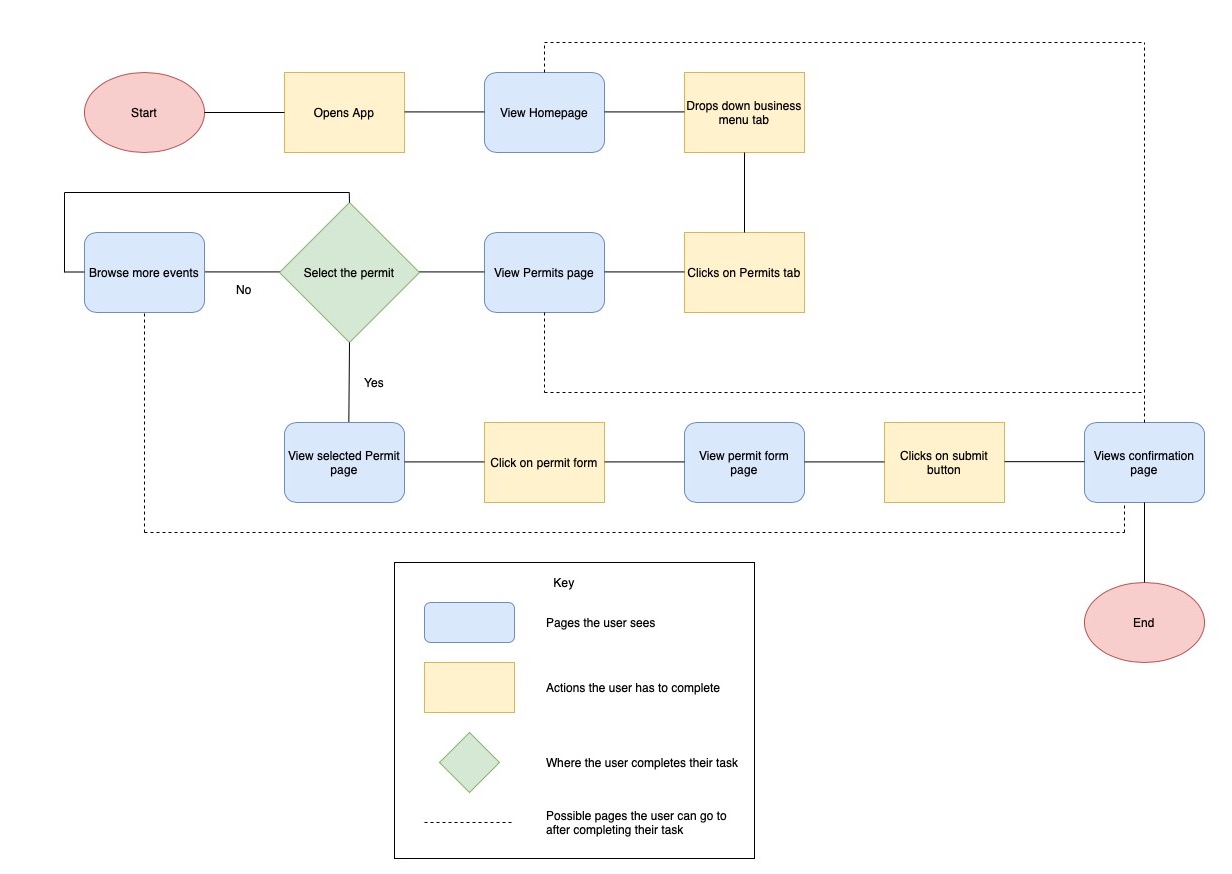
User Story: “As a new business owner in Southington, I need to find and fill out a permit so that I can open my store, but I need to do it all on my smartphone since I am constantly on the go.”
User Scenario: Jack is a new business owner in Southington and noticed that he needs to fill out a permit before he can be open for business. He wants to be able to have access to all the permits and the information about what they consist of. Since Jack is busy and constantly on the go, he wants access to fill the permit out and submit it as quickly and easily as possible.
Reilly:
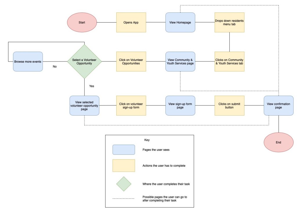
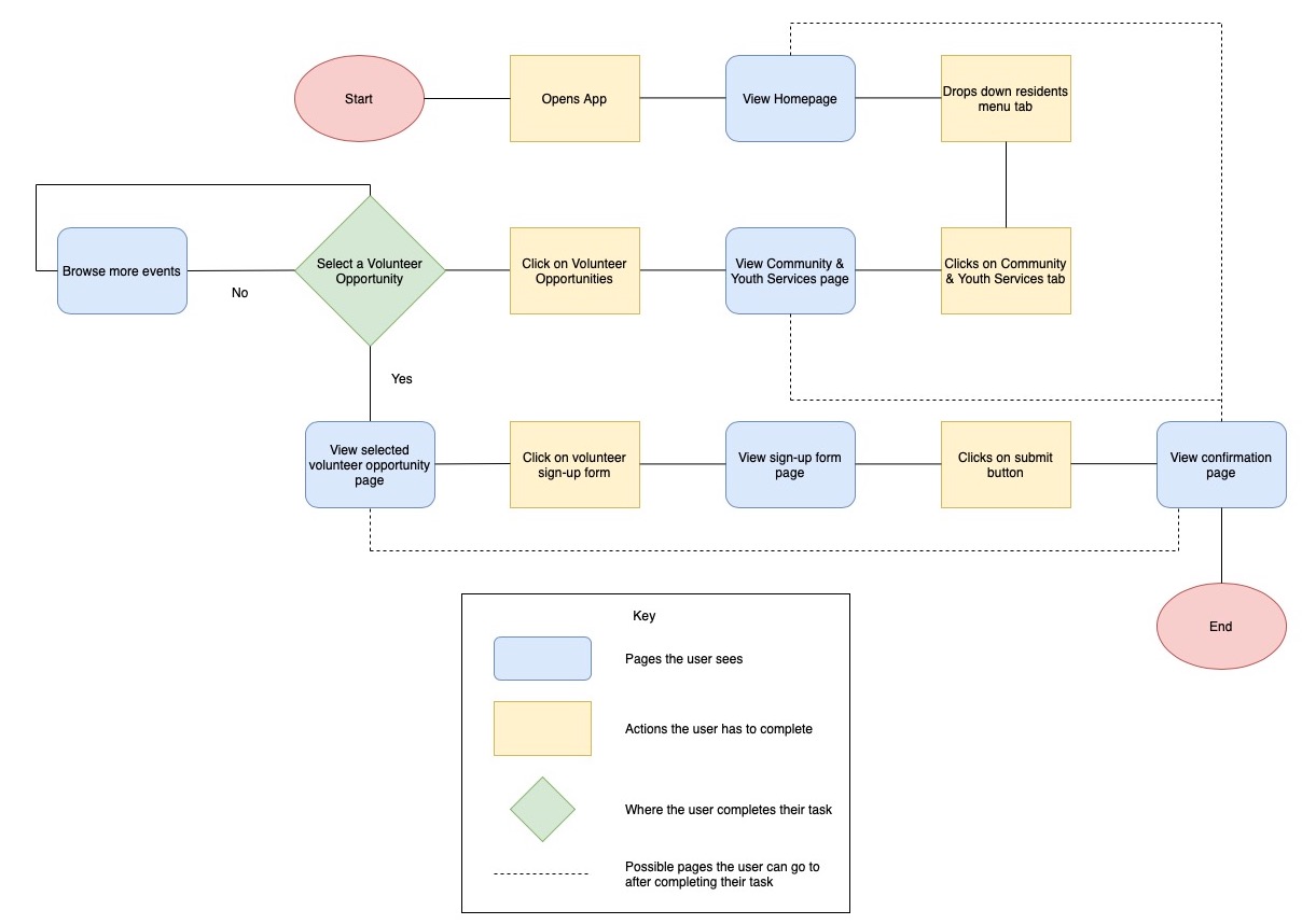
User Story: “As a high school student, I want to volunteer more so I need to find volunteer opportunities I can sign up for and submit right on my smartphone.”
User Scenario: Reilly is applying to colleges and wants to show where she volunteered and what she did. So she needs to find volunteer opportunities in Southington. Reilly also wants to be able to fill out any forms there are right on the app as quickly as possible when she finds the right opportunity.
User Flowcharts



To Wrap Up
Overall, the flowcharts allows me to figure out if there are any problems with completing a task and where it can flow easier and more smoothly before I begin creating the actual design of the app.